广东自考很多考生因为不熟悉免考政策,导致不必要的时间和精力浪费,接下来,广东自考网将为大家介绍自考哪些课程是可以免考的,帮助大家更好地规划自己的考试科目,提高备考效率。
一、哪些情况可以申请免考?
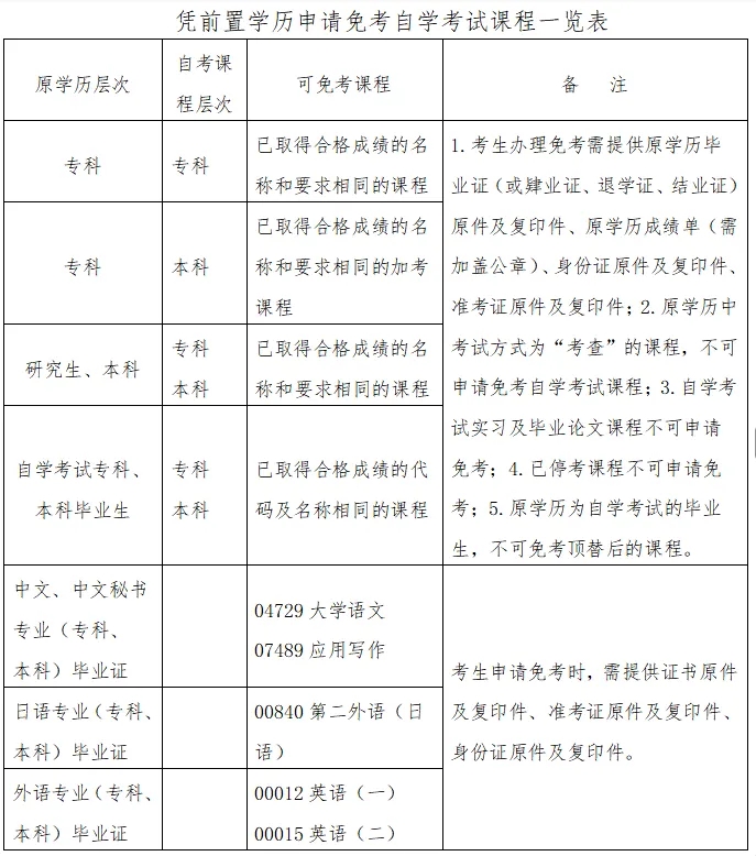
(1)凭前置学历申请免考
国家承认学历的各类高等学校及自学考试专科以上(含专科)的毕业生(及肄业生、退学生)报考自学考试,根据有关规定,可申请免考已学过并考试成绩合格的有关课程。本科结业可视同专科学历,可使用结业的合格成绩办理专科层次课程的免考。

(2)凭等级证书申请免考
根据有关规定,可申请此类免考的等级证书包括全国计算机等级考试(NCRE)、全国英语等级考试(PETS)、大学英语四六级考试(CET)、剑桥商务英语考试(BEC)和西班牙外语水平考试(DELE)的相关等级证书(详见下表),以及中国物流职业经理资格证书,中国销售管理专业水平证书,中英合作采购与供应管理职业资格证书,移动商务技术工程师证书,嵌入式技术工程师证书(此类证书的免考课程规定,详见相应专业的考试计划说明)。


二、如何申请免考?
申请前置学历免考需按以下步骤进行:考生登录广东省自学考试管理系统,通过考籍管理模块中的凭前置学历申请免考功能提交申请后,向当地县(区)考办提交身份证、毕业证书和完整成绩表的原件及复印件。如成绩表是从本人档案中复印的,档案所在单位人事部门须在复印件上签署意见,并加盖公章。如成绩表是从原毕业学校复印的,须由原毕业学校教务处在复印件上签署意见,并加盖公章。考生提交材料并经市考办审核通过30个工作日后,可登录系统查询办理结果。
申请等级证书免考需按以下步骤进行:考生登录广东省自学考试管理系统,通过考籍管理模块的证书免考申请功能提交申请,由系统自动对证书进行核验。如核验通过则无需现场办理免考手续;如核验不通过,则按规定到当地县(区)考办提交身份证、等级证书原件及复印件。考生提交材料并经市考办审核通过30个工作日后,可登录该系统查询办理结果。凭在外省或2005年前考取的等级证书办理免考手续的,视查验证书的实际所需时间顺延。
如需了解更多广东成人学历问题,如广东自考专业介绍,文凭含金量,考试安排、专业院校、费用等问题,可持续关注广东自考报名网